11月淄博市各级人力资源市场招聘活动计划来啦!
想要找工作、换工作的朋友千万别错过,我们会持续跟进最新招聘信息,助力大家找到心仪、合适的岗位。一起来关注吧~
市本级

咨询电话
0533-3181932
张店区

线上平台
“张店人社”抖音号
淄川区

线上平台
网络招聘会:http://zcpyly.com:8083
直播带岗:“淄川就业”抖音号
https://v.douyin.com/DEQW6RQ/
活动地点
淄川区人社局二楼智慧人力资源市场
博山区

举办形式
直播带岗:“博山就业人才”抖音号
活动地点
博山区峨嵋山东路2号博山区人力资源市场
咨询电话
0533-4180841
周村区

线上平台
网络平台:https://www.zcqrlzysc.com/
直播带岗:“丝绸路街道办事处就业创业”抖音号
活动地点
周村区人力资源市场
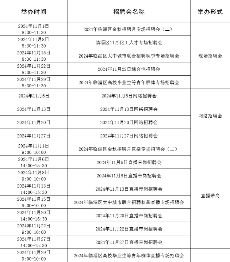
临淄区

线上平台
网络平台:https://www.sd-hgrc.com/
抖音号:“临淄招聘”sdhgzyrcsc
活动地点
临淄区临淄大道786甲2号
咨询电话
0533-7211617
桓台县

直播带岗
“乐业桓台”抖音号
活动地点
桓台县人力资源产业园二楼大厅(桓台县张北路2940号)
高青县

线上平台
网络招聘会:http://admin.hiturnjob.com/login.html
活动地点
高青县高苑东路9号高青县人力资源市场
咨询电话
0533-6985079
沂源县

活动地点
沂源县人社局一楼大厅(鲁山路齐商银行院内)
咨询电话
0533-3241408
高新区

活动地点
淄博银泰城
咨询电话
19953390993
经开区

举办形式
现场招聘会
文昌湖区

线上平台
网络招聘会:海豚网文昌湖区就业招聘云平台
咨询电话
0533-6880029
温馨提示:本公告内容为计划安排,请以各区县具体活动公告等信息为准,建议招聘单位和求职者提前电话咨询或留意相关公众号或网站公告。

识别二维码查看完整信息
来源:“淄博人社”微信号